DCM
 
 
Tel: +86-571-86625003
Email1: info@optictrans.com
Email2: kally@optictrans.com
WhatsApp: +86 13967163428
Skype: hightech086
 
 
Keyword:
 
  Products
OPR-1002JL II (8602JLII) 2 ways Bi-directional Optical Receiver(RFOG mode optional)
   Content
Description
OPR-1002JLII/OPR-8602JLII is our latest high-grade two-output CATV network optical receiver. The pre-amplifier adopts full-GaAs MMIC, post-amplifier adopts GaAs module. Optimized circuit design coupled with our 10 years professional design experience, make the equipment achieve good performance indexes. Microprocessor control, digital display the parameters, the engineering debug is especially easy. It is the main equipment to build the CATV network.
 
Performance feature
(1) High response PIN photoelectric conversion tube.
(2) Optimized circuit design, SMT process production, optimized signal path, make the photoelectric signal transmission smoother.
(3) Specialized RF attenuation chip, with good RF attenuation and equilibrium linear, high accuracy.
(4) GaAs amplifier device, power double output, with high gain and low distortion.
(5) Single Chip Microcomputer (SCM) control equipment working, LCD display the parameters, convenience and intuitive operation, and stable performance.
(6) Excellent AGC performance, when the input optical power range is -9~+2dBm, the output level keep unchanged, CTB and CSO basically unchanged.
(7) Reserved data communication interface, can connect with class II network management responder, access to network management system.
(8) Return emission can select burst mode to sharply decrease the noise convergence and reduce the forepart receiver number.
 
Technical data
Item
Unit
Technical Parameters
Forward optical receiving part
Optical Parameters
Receiving Optical Power
dBm
-9 ~ +2
Optical Return Loss
dB
>45
Optical Receiving Wavelength
nm
1100 ~ 1600
Optical Connector Type
 
FC/APC, SC/APC or specified by the user
Fiber Type
 
Single Mode
Link Performance
C/N
dB
≥ 51 (-2dBm input)
C/CTB
dB
≥ 65
Output Level 108dBμV
C/CSO
dB
≥ 60
EQ 6dB
RF Parameters
Frequency Range
MHz
45 ~862
45 ~1000
Flatness in Band
dB
±0.75
±0.75
Rated Output Level
dBμV
≥ 108
≥ 108
Max Output Level
dBμV
≥ 114
≥ 112
Output Return Loss
dB
(45 ~550MHz)≥16/(550~1000MHz)≥14
Output Impedance
Ω
75
75
Electronic Control EQ Range
dB
0~15
0~15
Electronic Control ATT Range
dBμV
0~20
0~20
Return Optical Emission Part
Optical Parameters
Optical Transmit Wavelength
nm
1310±10, 1550±10 or specified by the user
Output Optical Power
mW
0.5, 1, 2
Optical Connector Type
 
FC/APC, SC/APC or specified by the user
RF Parameters
Frequency Range
MHz
5 ~ 65 (or specified by the user)
Flatness in Band
dB
±1
Input Level
dBμV
72 ~ 85
Output Impedance
Ω
75
NPR Dynamic Range
dB
≥15 (NPR≥30 dB)
≥10 (NPR≥30 dB)
Use DFB laser
Use FP laser
General Performance
Supply Voltage
V
A: AC (150~265)V; B: AC (35~90)V
Operating Temperature
-40~60
Storage Temperature
-40~65
Relative Humidity
%
Max 95% no condensation
Consumption
VA
≤ 30
Dimension
mm
260 (L) x 200 (W) x 130(H)
 
Burst Mode (Select this mode, see below)
Optical Output Power
dBm
-30
(Close the burst mode)
Laser Turn On Threshold
dBμV
≥70
Laser Turn Off Threshold
dBμV
≤62
Laser Turn On Time (t1)
us
0.5≤ t1 ≤1
Laser Turn Off Time (t2)
us
0.5≤ t2 ≤1.5
 
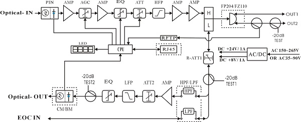
Block Diagram
 
Relation Table of Input Optical Power and CNR

 

 
Hangzhou OpticTrans Communication Tech. Co., LTD.
Copyright © 2011-2017 杭州奥全通信技术有限公司

工业和信息化部备案管理系统网站 浙ICP备11039329号-1

浙公网安备33010602005244号