DCM
 
 
Tel: +86-571-86625003
Email1: info@optictrans.com
Email2: kally@optictrans.com
WhatsApp: +86 13967163428
Skype: hightech086
 
 
Keyword:
 
  Products
OPR-8414JL-A, OPR-1014JL-A 4 ways bi-directional Optical Node (RFOG mode optional)
   Content
Description
OPR-8414JL-A, OPR-1014JL-A is our latest high-grade four-output CATV network optical receiver. The pre-amplifier adopts full-GaAs MMIC, post-amplifier adopts GaAs module. Optimized circuit design coupled with our 10 years professional design experience, make the equipment achieve good performance indexes. Microprocessor control, digital display the parameters, the engineering debug is especially easy. It is the main equipment to build the CATV network.
 
Technical Specification
C/N
dB
≥ 51(-2dBm input)
C/CTB
dB
≥ 65
Output Level 108 dBμV
C/CSO
dB
≥ 60
Balanced 6dB
RF Parameters
Frequency Range
MHz
45~862
87-1003
Flatness in Band
dB
±0.75
Rated Output Level
dBμV
≥ 108
≥ 108
Max Output Level
dBμV
≥ 112
≥ 114
Output Return Loss
dB
≥16(45-550MHz)
≥14(550-1003MHz)
Output Impedance
Ω
75
Electronic Control EQ Range
dB
0~10
Electronic Control ATT Range
dBμV
0~20
Return Optical Transmit part
Optical Parameters
Optical Transmit Wavelength
nm
1310±10, 1550±10 or specified by the user
Output Optical Power
mW
0.5, 1, 2(optional)
Optical Connector Type
 
FC/APC, SC/APC or specified by the user
RF Parameters
Frequency Range
MHz
5 ~ 65(or specified by the user)
Flatness in Band
dB
±1
Input Level
dBμV
72 ~ 85
Output Impedance
Ω
75
General Performance
Supply Voltage
V
A:AC(150~265)V;B:AC(35~90)V
Operating Temperature
-40~60
Storage Temperature
-40~65
Relative Humidity
%
Max 95% no condensation
Consumption
VA
≤ 30
Dimension
mm
320(L)x 200(W)x 140(H)
 
Burst Mode (Select this mode, see below)
Output Optical Power
dBm
-30
(Close the burst mode)
Laser Turn On Threshold
dBμV
≥70
Laser Turn Off Threshold
dBμV
≤62
Laser Turn On Time (t1)
us
0.5≤ t1 ≤1
Laser Turn Off Time (t2)
us
0.5≤ t2 ≤1.5
 
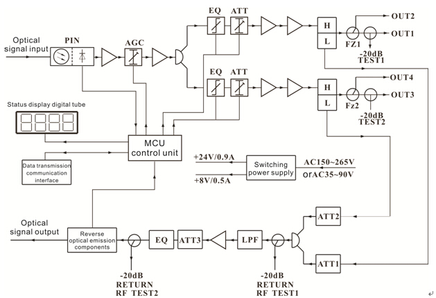
Block Diagram
 
Relation Table of Input Optical Power and CNR
 
Hangzhou OpticTrans Communication Tech. Co., LTD.
Copyright © 2011-2017 杭州奥全通信技术有限公司

工业和信息化部备案管理系统网站 浙ICP备11039329号-1

浙公网安备33010602005244号