DCM
 
 
Tel: +86-571-86625003
Email1: info@optictrans.com
Email2: kally@optictrans.com
WhatsApp: +86 13967163428
Skype: hightech086
 
 
Keyword:
 
  Products
OPR-1001K RFOG FTTH RFOG Optical Receiver
   Content
1, Description
OPR1001K RFOG optical receiver is the bidirectional ONU equipment that is specially developed for HFC structure bidirectional metropolitan area broadband network. Rely on several years’ research experience for CATV HFC fiber transmitting equipment. Take full account of the FTTH (Fiber to the Home) network topology, the engineering technology problem of CATV bidirectional return channel noise collection and the high reliability network security transmission requirements of modern CATV business. The return path adopts the burst mode (open the laser when have return signal), which greatly reduced the noise collection.
 
1)        Laser control circuit adopts unique design; the work is reliable and stable.
2)        Excellent AGC characteristic, when the input optical power range is -7~+2dBm, the output level remain unchanged, CTB and CSO basically unchanged.
3)        Optimizing circuit design, SMT production process, optimizing the whole signal path, makes the photoelectronic signal transmission more stable, RF linear indicators higher.
4)        Professional RF attenuator circuit, with good attenuation linear and high precision.
5)        GaAs amplifier device, with good index, low distortion and high reliability.
7)        The shell adopts aluminum die casting, cooling effect is good and the appearance is exquisite.
 
 
3. Technique Parameters
3.1 Link testing conditions
The performance parameters of this manual according to the measuring method of GY/T 194-2003 < Specifications and methods of measurement on optical node used in CATV systems >, and tested in the following conditions.
 
Test condition:
1.        Forward optical receive part: with 10km standard optical fiber, passive optical attenuator and standard optical transmitter composed the testing link. Set 59 PAL-D analog TV channel signal at range of 47/85MHz ~550MHz under the specified link loss. Transmit digital modulation signal at range of 550MHz ~862/1003MHz, the digital modulation signal level (in 8 MHz bandwidth) is 10dB lower than analog signal carrier level. When the input optical power of optical receiver is -1dBm, the RF output level is 92dBμV, measure the C/CTB, C/CSO and C/N.
2.        Backward optical transmit part: Link flatness and NPR dynamic range are the link indexes which is composed of backward optical transmitter and backward optical receiver.
Note: When the rated output level is the system full configuration and the receiving optical power is -2dBm, equipment meets the maximum output level of link index. When the system configuration reduce (that is, actual transmission channels reduce), the output level of equipment will be increased.
 

Burst Mode (Select this mode, see below)
Optical Output Power
(Close the burst mode)
dBm
 -30
Laser Turn On Threshold
dBμV
≥70
Laser Turn Off Threshold
dBμV
≤62
Laser Turn On Time (t1)
us
0.5≤ t1 ≤1
Laser Turn Off Time (t2)
us
0.5≤ t2 ≤1.5

 
3.2 Technique Parameters

Item
Unit
Technique Parameters
OPR-1001K 
Forward Optical Receive Part
Optical Parameters
Receiving Optical Power
dBm
-7 ~ +2
Suggested Use Range
dBm
-3 ~ +1
Optical Return Loss
dB
> 45
Optical Receiving Wavelength
nm
1100 ~ 1600
 
FC/APC, SC/APC (or specified by the user)
Optical Fiber Type
 
Single mode
Link Performance
C/N
dB
≥ 51 received optical power (-1dBm)
C/CTB
dB
≥ 68
C/CSO
dB
≥ 65
RF Parameters
Frequency Range
MHz
47/54/70/85~862(1003)
Flatness in Band
dB
±0.75
Rated Output Level
dBμV
≥ 92
Max Output Level
dBμV
≥ 92
Output Return Loss
dB
≥16
Output Impedance
Ω
75
Reverse Optical Transmit Part
Optical Parameters
Optical Transmit Wavelength
nm
1310±10, 1550±10 or specified by the user
Laser Type
 
DFB or FP laser
Optical Output Power
mW
0.5, 1, 2
Optical Connector Type
 
SC/APC (or specified by the user)
RF Parameters
Frequency Range
MHz
5 ~30/42/55/65, (or specified by the user)
Flatness in Band
dB
±0.75
Input Level
dBμV
75~85(Suggested input 80)
Input Return Loss
dB
≥ 16
Output Impedance
Ω
75
NPR dynamic range
dB
≥15 (NPR≥30 dB)
≥10 (NPR≥30 dB)
Use DFB laser
Use FP laser
General Performance
Power Voltage
V
DC12V
Operating Temperature
-30~+70
Storage Temperature
-30~+70
Relative Humidity
Max 95% no condensation
Consumption
W
≤6
Dimension
mm
154(L)x 116(W)x 26(H)

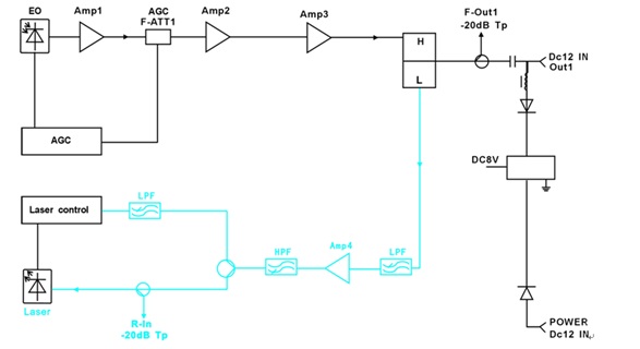
4. Block Diagram
 
Hangzhou OpticTrans Communication Tech. Co., LTD.
Copyright © 2011-2017 杭州奥全通信技术有限公司

工业和信息化部备案管理系统网站 浙ICP备11039329号-1

浙公网安备33010602005244号