DCM
 
 
Tel: +86-571-86625003
Email1: info@optictrans.com
Email2: kally@optictrans.com
WhatsApp: +86 13967163428
Skype: hightech086
 
 
Keyword:
 
  Products
OPCA-TA-KB Triple Balanced High Output Amplifier
   Content
Description
OPCA-TA-KB Two-way Amplifier is made up of RF input, output cable and input port of AC power supply, three port distributions.
 
Technical data
Item
Unit
Forward
Reverse
Pass band
MHz
54~1002
5~42
Amplifier type
-
GaN power
PP
Frequency response
dB
±0.5
±0.4
Auto slope and gain range
dB
±4.0
-
Return loss
dB
16
16
Max AC through current (Cont.)
Amps
15
-
Max AC through current (Surge)
Amps
25
-
Hum modulation @12A
(Over specified frequency range)
dB
70(54~870MHz)
60(870~1002MHz)
60(5~10MHz)
70(11~42MHz)
Hum modulation @15A
(Over specified frequency range)
dB
65(54~870MHz)
60(870~1002MHz)
60(5~10MHz)
65(11~42MHz)
Test point (±0.5)
dB
-20
-20
Reference output level@1002MHz
                    870MHz
750MHz
650MHz
550MHz
55MHz
dBmV
56
54
52.2
50.5
49
41.5
35@42MHz
 
 
 
 
35@5MHz
Reference output till (55~1002MHz)
dB
14.5
-
 
Forward station performance
Unit
Auto with 10.5dB ISEQ
Operation gain (minimum)
dB
41(AGC=35)
Internal tilt (±0.5)
dB
15.5
Noise figure@54MHz
dB
8.5
Noise figure@1GHz
dB
8
78 NTSC channels (CW) with digital
Composite Triple Beat
dB
67
Cross modulation
dB
63
Composite Second order (High side)
dB
68
Composite Inter-modulation (CIN)
dB
57
 
Reverse station performance
Unit
 
Operation gain (minimum)
dB
19.5
Internal tilt (±0.5)
dB
0
Noise figure
dB
12
6 NTSC channels (CW)
 
Composite Triple Beat
dB
92
Cross modulation
dB
80
Composite Second order (High side)
dB
82
 
 
Mechanical parameter
Unit
Description
Dimension W/O Box
mm
320(L)x225(W)x195(H)
Weight W/O
kg
6
 
Additional note: The topology network is N+3 (Node plus 3 amplifiers in cascade).
1.      The attenuation value measured in the last client, applying frequency swaps (reply in frequency), measured in the interval from 55MHz to 1 GHz for ‘forward’,
and shall be equal to 4dB. (Use fix attenuation value for use EQ/Attenuator).
2.      The attenuation value measured in the last client, applying frequency swaps (reply in frequency), measured in the interval from 5MHz to 42MHz for ‘rewind’,
and shall be equal to 2dB. (Use fix attenuation value for use EQ/Attenuator).
 
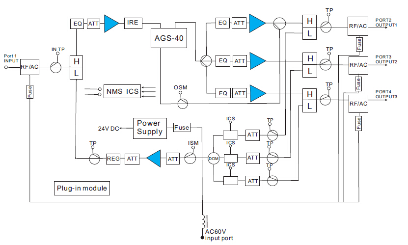
Block Diagram
 
Hangzhou OpticTrans Communication Tech. Co., LTD.
Copyright © 2011-2017 杭州奥全通信技术有限公司

工业和信息化部备案管理系统网站 浙ICP备11039329号-1

浙公网安备33010602005244号